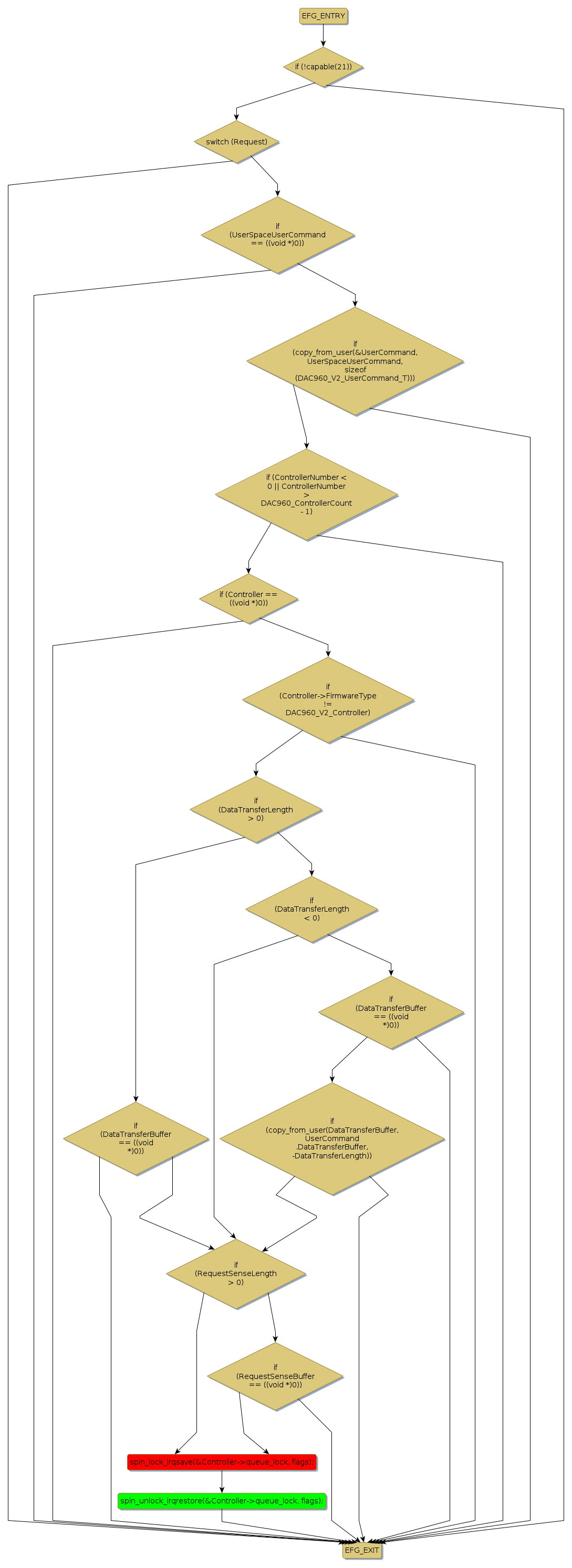
Instance Verification Kit (IVK)
spin lock @ [258235+50+/linux-3.19-rc1/drivers/block/DAC960.c]
Instance Signature: queue_lock
|
The Matching Pair Graph:
|
|
Function Name
|
Control Flow Graph (CFG)
|
Events Flow Graph (EFG)
|
Source Correspondence
|
|
DAC960_gam_ioctl
|
|
|
[246476+16+/linux-3.19-rc1/drivers/block/DAC960.c]
|